Document Loading. Please wait...
Icon

GeoVue Interactive Report

Terms of Use: All the data sets, interpretations, recommendations, logs, and risk assessments, presented in this document are calculated estimates of the values and parameters they represent, as they are derived from the signal attributes of multiple sets of sensor collected data. These sensors are subject to variance, drift, noise, error and uncertainty. As such, the data collected from these sensors, and the data sets derived from the sensor collected data, are subject to the same variance, drift, noise, error and uncertainty. As such, the data sets discussed in this document cannot, and should not, be viewed or interpreted as being absolute in nature. Any actions or decisions made by the user with reference to the data provided in this document, should consider the uncertainties and risks involved in its use. As such, the client accepts and agrees in full, not to hold ‘GeoVue Ltd’, its owners, directors, or employees, liable for any financial or physical losses, damages, injuries, or claims incurred or made by any persons, companies, organizations, or institutions who make use of ‘GeoVue Ltd’ field or consulting services, or the information, interpretations, findings, and recommendations discussed in this report. As Electro-seismic technologies are geophysical technologies with inherent uncertainties and risks, the client accepts and agrees in full, that ‘GeoVue Ltd’, its owners, directors, or employees, does not, and cannot, guarantee that the results published in this report to be absolutely accurate and will not accept, or be liable for, any claim of financial losses due to unsuccessful or unsatisfactory exploration results, or otherwise, due to the use of the information discussed in this report, on the part of the client and/or their associates, subsidiaries, contractors, consultants, employees, or investors. The AI features provided by GeoVue Ltd are intended for assessment and decision-support purposes only and may produce incomplete, inaccurate, or misleading outputs. The user remains solely responsible for verifying and validating all AI-assessed data and for any decisions or actions taken based on such outputs. The use of AI may involve processing data through networked or third-party systems, and while reasonable safeguards may be applied, GeoVue Ltd does not guarantee data security, confidentiality, or availability. To the maximum extent permitted under New Zealand law, the user accepts all risks associated with the use of the AI feature and agrees to indemnify, defend, and hold harmless GeoVue Ltd, its directors, employees, and agents from any claims, losses, damages, liabilities, or costs arising from the user’s use of the AI, reliance on its outputs, or submission of data.

Load Time Note: The report may take some time to load after the "Accept Terms and Load Report" button is selected. Should a "page unresponsive" message appear on your browser, either ignore the message until the document has loaded or select the "Wait" option.

Chat

 

Survey Site Map

🔊
Map Marker Legend
Map Marker Legend

Site Map Settings :

🔊

Report Data Elevation Settings :

🔊


 

🔊


🔊

Definitions

Risk - The calculated total risk of attaining the specified point yield parameters indicated in the recommendations table. Risk is defined by the site noise content, data correlation, data signal to noise ratios and number of strikes used in processing.

Confidence - The calculated measure of confidence in attaining the point specified yield parameters indicated in the recommendations table. Confidence is defined by the area, volume, min and max yield, correlating points and composition of the aquifers detected under the point.

Min Yield - The estimated minimum yield, in litres per second, the point will produce if drilled to the specified depth. This estimated value is calculated by assuming no fractures or dual porosity formations are intersected under the point and thus represents the lowest calculated yield for the point. All aquifers above the specified static water level or user defined casing depth is excluded from the yield estimation.

Max Yield - The estimated maximum yield, in litres per second, the point will produce if drilled to the specified depth. This estimated value is calculated by assuming large, extensive, well connected and well developed fractures or dual porosity formations are intersected under the point and thus represents the highest calculated yield for the point. All aquifers above the specified static water level or user defined casing depth is excluded from the yield estimation.

Sustainable Yield - The estimated sustainable yield, in litres per second, the point should produce if drilled to the specified depth. All aquifers above the specified static water level or user defined casing depth is excluded from the yield estimation. This value is calculated by applying the area, volume, composition, min and max yield, risk and confidence parameters for the aquifers indicated to be intersected by the point, to estimate what the sustainable yield of the points will be. This value includes both the local and wide area aquifers sustainable yield estimates, within the specified yield influence radius, to provide the most realistic estimate for sustainable yield at any given point location. The sustainable yield value specified in the recommendations table, is a calculated estimate for sustainable yield a point will produce. As such, the estimated sustainable yield, specified on the recommendations table, is subject to variation from the true sustainable yield encountered at the point. The true sustainable yield encountered at the point can and may vary between the specified estimated minimum and maximum yield values for the point.

Rec Drill Depth – The maximum depth to which a recommended point should be drilled.

Vert. Res – The maximum calculated vertical resolution of interpreted geological interface depths.

Uncertainty – The maximum calculated uncertainty of the interpreted geological interface depths.



🔊



Note – To save any updates made to the report points, use the Save Report option. A new report will be generated with the updates included.



Note – To export the report data to a PDF document.



Update Point Data

Note – This feature allow for the updating of the selected points Latitude, Longitude and elevation data. Select the point to be updated, then enter the new latitude, longitude, or elevation. Once entered, select the Update option. The point data will be updated, along with all the maps displaying the point. Alternatively, the point can be dragged to a new position on the site map. When this method is used, the updated point position is automatically updated, however, the the elevation data will remain the same.



 

Bulk Update Point Data

Note – This feature allow for the loading of a KML, KMZ, CSV or GPX file to complete a bulk correction of the coordinates of the points within the project. Coordinate data must be in WGS84 Decimal degree format and elevation data must be included within the files in MASL format. The CSV data format must be as follows (Point number, Latitude, Longitude, Elevation)


Note – To import data, a CSV (Microsoft Comma Delimited) file must be created with data in the following format - Point (The project point to which the data is assigned), Depth(below ground level in meters), Value (the magintude of the CPT or other readings), Label (such as the CPT number). A number of external data points can be added to the CSV file. Click on the Load External Data button, then select the CSV file to import. The Loaded data will be normilised to the maximum value detected in the Value column of the CSV file. This males all the imported data sets relative in ampltude to one another. To see the imported data on the Section Data plot, select the view Imported data checkbox and regenerate the plot.



Note – To save all the data in this report to a CSV file.



Note – This feature allows for the updating of the applied well diameter (in mm), as well as case and screen depth in meters below ground level (mbgl), used in the calculation of yield estimates.

(mm)
(mbgl)
(mbgl)


Note – This parameter allows the user to calibrate the thermal data provided in this document, to known or estimated values in degrees Celsius. By default, the site natural thermal gradient is set to 25 degrees per km to estimate the maximum expected temperature at the project processed depth. If the survey is conducted on an active geothermal field, then the maximum geothermal resource temperature within the data processing depth range, can be used to calibrate the thermal data. Thermal data plots are available on the selectable dataset drop down lists for every chart in this document. When changing this value, it is important to regenerate the data plots to reflect the change.


🔊

Select presentation view :

🔊


🔊

Aquifer Classification

🔊
Aquifer Classification Legend
Aquifer Classification Legend

Water Sheds

🔊
Water Shed Boundaries
Water Shed Boundary Legend

 

Lithology

🔊
Lithology Legend
Lithology Legend

 

Groundwater Level

🔊
Groundwater Level Legend
Groundwater Level Legend

Faulting

🔊
Faulting Legend
Faulting Legend

 

Saline Aquifers

🔊
Saline Aquifers Legend
Saline Aquifers Legend

Geothermal Maps

🔊
Geothermal Legend
Geothermal Legend

 

Site Parameter Maps

🔊

Select parameter to view:

Note – Point numbers shown on chart

Create Site Parameter Map Views:

🔊

Create Presentation Views:

🔊

Select Contour Map Points:

🔊

 

Site Section Line

🔊

Select parameter to view :

Note – All data referenced to first selected point coordinate.

Section Settings :

🔊

Section Amplitude Settings :

🔊
100

Create Site Section Line Views :

🔊

Create Presentation Views :

🔊

Select Section Points :

🔊

 

Site Profiles

🔊

Select parameter to view :

Note – All data referenced to first selected point coordinate.

Create Site Profile Views :

🔊

Create Presentation Views :

🔊

Select Profile Points :

🔊


 

Site Models

🔊

Select parameter to view :

Note – All data referenced to first selected point coordinate.

Model Settings :

🔊
70
100

Slice Settings :

🔊

Create Site Model Views :

🔊

Create Presentation Views :

🔊

Select Model Points :

🔊

 

Point Data Traces

🔊



 

Point Virtual Logs

🔊


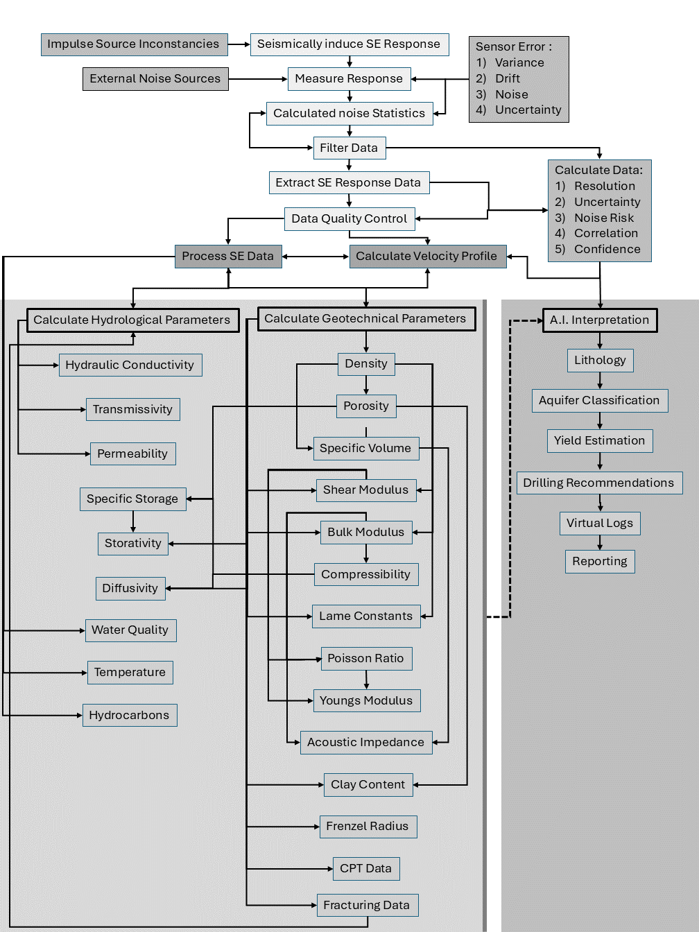
No L A From (mbgl) To (mbgl) Lithology Aquifer Condition Fractured Aquifer Min Yield (l/s) Max Yield (l/s) Sus Yield (l/s) Porespace Hydraulic Conductivity (m/d) Matrix Hydraulic Conductivity (m/d) Porosity (%) Specific Storage (1/m) Storativity Diffusivity (m2/d) Clay(%) Density (kg/m3) Shear Mod (Pa) Bulk Mod (Pa) Compressibility (1/Pa) Youngs Mod (Pa) Water Quality (%) Formation Aquifer Indicator Formation Fracturing SPTN SPTRQD Seismic Velocity (m/s) Acoustic Impedance (Pa s/m3) Frenzel Radius (m) Transmission Coefficient Critical Angle (Deg) Seismic Attenuation Qp (GPa) Seismic Attenuation Qs (GPa) Apparent Resistivity (Ohm/m) Poisson Ratio (Ratio) Specific Volume (m3/kg) Porespace Transmissivity (m2/d) Porespace Permeability (md) Matrix Transmissivity (m2/d) Matrix Permeability (md) Permeability Contrast (Ratio) Aquifer Probability (%) Formation Temperature (degC) Aquiclude Probability (%) Hydrocarbon Probability (%) Saturation (%)